新疆维吾尔自治区教育厅
政府信息公开
政府信息公开指南
依申请公开
政府信息公开制度
政策文件
国务院
教育部
自治区
教育厅
+
规范性文件
政策解读
法定主动公开内容
机构信息
行政权力
财务信息
人事信息
发展规划
教育综合管理
+
阳光招生
公示公告
建议提案
教育督导
基础教育
职业与成人教育
高等教育
教师工作
体育卫生与艺术教育
学校安全生产
其他
监督举报
政府信息公开年报
政府网站工作年报
索引号:
有效性:
发文机关:
发文字号:〔〕号
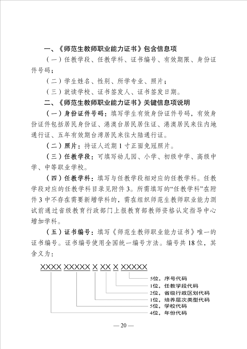
标题:关于做好教育类研究生和师范生免试认定中小学教师资格改革工作的通知
成文日期:
发布日期:
2023-06-28
浏览次数:
次
关于做好教育类研究生和师范生免试认定中小学教师资格改革工作通知
相关稿件:
< img src="//www.asmlearners.com/jyt/phpstat/count/10000001/10000001.php" alt="PHPStat Analytics"/>
按回车键在新窗口打开无障碍说明页面,按Ctrl+~键打开导盲模式。
适老版
重置
声音
语速
阅读方式
配色
放大
缩小
大鼠标
光标
显示屏
帮助
固定
快捷通道
读屏专用
退出
导航区
(
0
)
ALT+1
视窗区
(
0
)
ALT+2
交互区
(
0
)
ALT+3
服务区
(
0
)
ALT+4
列表区
(
0
)
ALT+5
正文区
(
0
)
ALT+6
语音
帮助
显示屏
老人服务
退出
请按F11切换全屏模式
提示:该链接属站外链接,将无法使用辅助浏览工具!
是否继续访问?
请注意,该操作链接到其他网站
该网站无法启动无障碍工具条!
当前访问页面超出辅助工具操作范围
无障碍辅助工具无法正常工作!
政府文件
下载视频
map